168官方开奖官网直播

信息公开

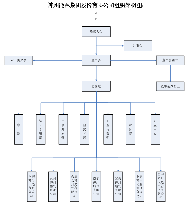
神州能源集团

组织架构

发布时间:2023-08-18

组织架构图.png 

168官方开奖官网直播